2016级研究生新生报到须知
一、报到时间、地点:
报到日期: 8月28日(周日)
接待时间: 8月28日 8:00-18:00
报到地点:威尼斯9499登录入口北校区阶梯教室112
北校区地址:太白南路2号
二、各类缴费标准
1、学费
|
学位类别 |
录取/学位类别 |
收费标准 |
|
博士 |
非定向 |
1万/学年 |
|
定向 |
6.4万/前4学年 |
|
|
4年后:1万/学年 |
||
|
硕士 (学术学位) |
|
0.8万/学年 |
|
硕士 (专业学位) |
工商管理(MBA) |
5.2万元/全程 |
|
公共管理(MPA) |
3.6万元/全程 |
|
|
软件工程 |
3.2-3.6万元/全程 |
|
|
其他 |
0.8万/学年 |
2、住宿费
北校区住宿费标准为1000元/人/学年。
3、医保费
2016级全日制研究生可自愿享受国家大学生医保政策(定向考生若在其单位未办理医保,亦可在学校办理,学校建议全体研究生参加大学生医保),学制整年一次性收取(三年共150元)。
4、体检费
(1)一般项目 20.00元
(含内、外、五官、视力、辨色力、身高、体重、血压等)
(2)心、肺透视 8.00元
(3)肝功十项化验 50.00元
(4)人型结核菌素试验(每人次) 15.00元
体检费用合计 93.00元
以上单项体检费及疫苗接种收费标准按陕价行发【2011】175号文件及国家发改委定价文件执行。
三、现场报到
8月28日 新生携带有效身份证件(身份证、军官证、护照等)和学历学位证书前往学院报到点报到,领取一卡通、新生体检表。
未领取中国银行卡的同学请在阶梯教室204教室领取,当天未领取的同学,请自行前往融鑫路支行领卡(需本人领取);
已在系统内选取宿舍的新生凭有效证件前往所选宿舍楼登记入住,由于宿舍房源不足导致无法选取宿舍,报到当天在阶梯教室大厅后勤处办理。
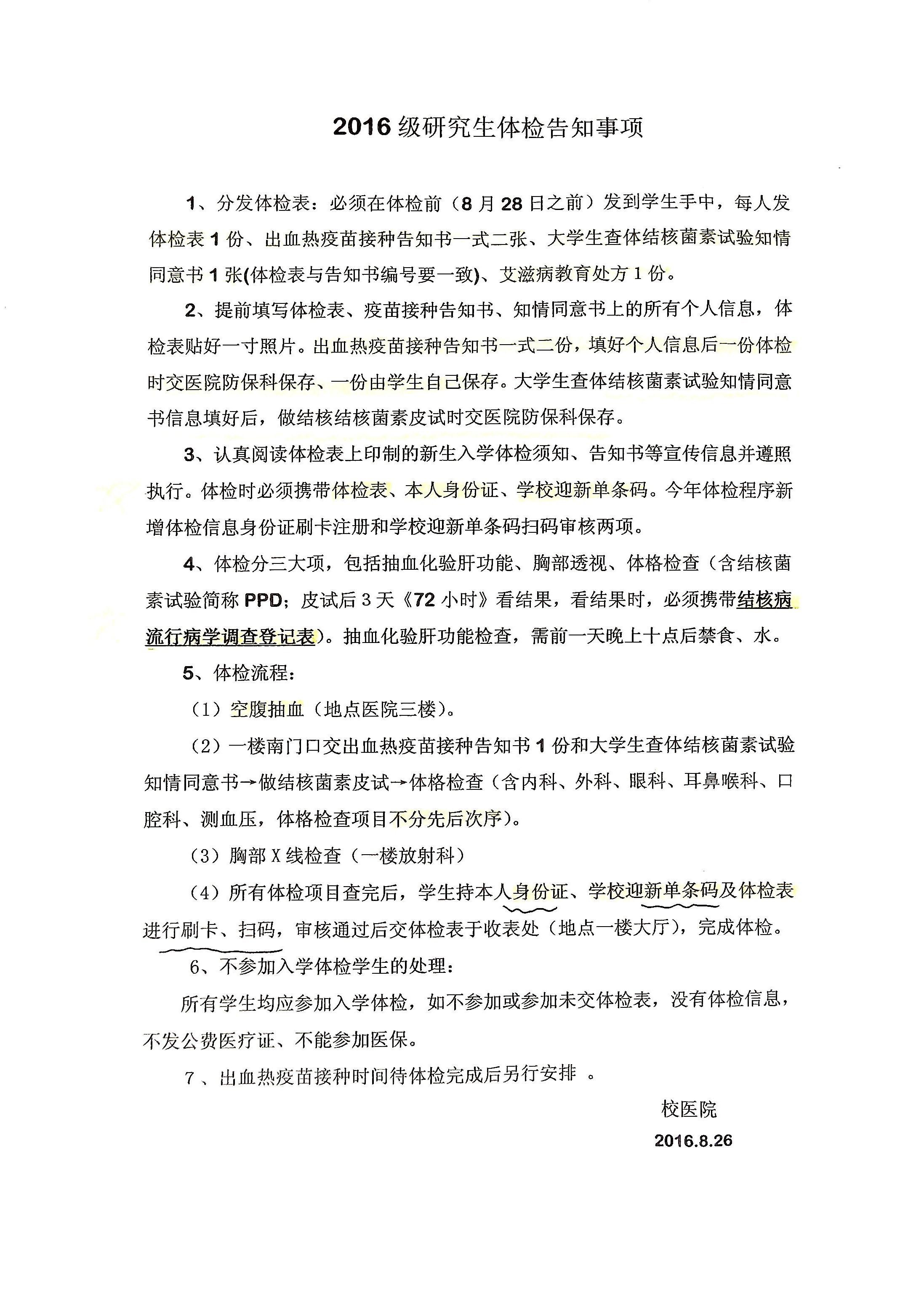
四、入学体检(咨询电话:88202708)
时间:8月30日 7:30-12:00
地点:北校区校医院 务必带身份证 迎新报道条形码
为了便于汇总体检表、化验单,请务必在体检表上贴好照片。每份体检表、化验单上请如实填写姓名、性别、学院、专业、现住址楼号、宿舍号、联系电话、既往史、家族史等。
办理完以上所有手续的新生即视为报到完成,同时在研究生管理信息系统中自动进行新生注册,注册后方可进行选课等教学活动。
五、新生报到注意事项
1、北校区阶教一楼为统一咨询点,咨询点内设后勤处(住宿)、财务处(各项费用缴纳)、研究生工作部(绿色通道);
2、户口迁移手续请于开学后一周内前往户籍室(北校区保卫处办公楼一楼)办理;
3、若因特殊原因不能按时报到,如疾病(须附医院证明)等,须向各学院书面请假,假期不超过两周,逾期不归者,按放弃入学资格处理;
附件3:西电老校区地图
附件4:2016级研究生体检告知事项
附件5:2016级博士名单-带学号


