威尼斯9499登录入口2022年专业技术职务评审工作安排
根据学校总体工作部署和《威尼斯9499登录入口关于2022年专业技术职务评审工作安排的通知》(西电人【2022】22号)文件安排,现将2022年威尼斯9499登录入口专业技术职务评审工作具体事宜安排如下:
一、组织机构
(一)专业技术职务评审领导小组
组 长:丁金闪、杨光暐
副组长:梁继民、刘建锋、曹静、李龙
成 员:杨峻玮、方心、王翰儒、邓鉴
(二)专业技术职务评审监督工作组
组 长:杨光暐
副组长:刘建锋
成 员:刘昕雨、杜兰、傅光、张小苗
(三)专业技术职务评审组
组 长: 丁金闪
成 员: 不少于11人(校外或院外评委不少于1/3)
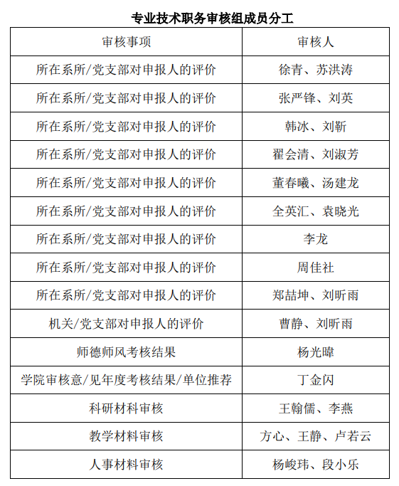
(四)专业技术职务审核组
组 长:丁金闪
副组长:刘建锋、曹静
组 员:徐青、张严锋、韩冰、翟会清、董春曦、全英汇、楼顺天、李龙、周佳社、郑喆坤、苏洪涛、李延平、刘淑芳、刘靳、汤建龙、袁晓光、方心、王翰儒、李燕、刘昕雨、段小乐、王静、卢若云
二、评审组织与实施
(一)负责所有申报者的资格审核。
(二)组织推荐评审一般教师系列。
(三)成立学院专业技术职务评审组,负责教师相关系列职称推荐评审工作。院评审组应不少于11人,其中校外或院外评委不少于1/3,评委原则上应从人事人才评审专家库抽取,若入库专家不能适时组成评审组时,选择本领域具有较高声誉且具有正高级专业技术职务的专家参加。学院院长应作为固定评委并主持评审会议,学院党委书记如未被抽做评委时应列席会议,对人才评价过程进行监督。学院推荐评审结果须经学院教授委员会审议,投票数超过2/3者方可推荐至学校/学部进行评审。
(四)组织同行专家,评议申报教师相关系列的副高职称。
(五)学院推荐评审环节中,当申报人数与指标等额时,则由学校组织评审。
三、网上材料审核
专业技术职务审核组成员按照分工对申报材料(包括附件材料)进行逐条审核,未通过审核的内容,提醒申报者及时对所填相应内容进行修改并重新提交审核。所有内容均通过审核后,方可进入下一环节。
四、评审程序及日程安排
(一)4月20日~5月20日 个人申报
(二)5月16日~5月23日 数据审核
(三)5月23日~5月24日 将《审核表》交至学院办公室226,同时在申报系统完成在线缴费
(四)5月24日~6月7日 同行专家评议、材料公示及复审
(五)6月8日~6月15日 学院组织推荐评审、公示
学院组织一般教师系列职称推荐评审工作,并对推荐排序评审结果进行公示,公示期不少于5天,公示期间提出实名异议的,由所在单位组织调查并形成意见。
(六)6月17日~6月21日 学校/学部组织评审、公示
威尼斯9499登录入口
2022年5月20日


