威尼斯9499登录入口2021年硕士研究生招生网络复试考生指南
各位考生:
按照学校2021年硕士研究生招生复试采取“网络远程复试”为主的方式,请参加我院2021年硕士研究生复试的考生务必按以下通知做好复试准备:
1.环境要求
①考生需选择独立、环境安静的房间独自参加网络复试,清空复试环境内与复试有关的书籍、物品、人员。复试期间考生需露出双耳(女生须特别注意,应将头发扎起或置于耳后),不可佩戴首饰、耳机,复试过程中严禁无关人等进入或旁观。
②考生需保证网络通畅,有稳定的宽带、4G网络和无线网络。
2.设备要求
①面试设备:1台笔记本或台式机(带摄像头、麦克风)。
②用于监控面试环境设备:1部手机或笔记本电脑或台式机(需带摄像头、麦克风)、支架等。
复试前注意检查电源设备,保证设备和手机有充足的电量供应。复试开始前考生需保证手机通话畅通。
3.复试材料准备
身份证原件、准考证;可准备一支笔及一张白纸,是否可以使用需听从复试小组安排。
4.平台要求
双机位视频监控模式,主机位建议为电脑,从考生正面拍摄,使用腾讯会议;监控机位为手机或电脑,从考生侧后方拍摄,使用钉钉平台。主机位与监控机位摆放保证可360度进行环境监测,遇主机位意外断网时监控机位。
考生需提前下载、注册会议平台,并对设备进行测试,保证音视频清晰,如摄像头或音频效果不佳,则需提前配备外接摄像头或麦克风。
主机位 腾讯会议 监控机位 钉钉
5.模拟演练
复试前,学院将对所有复试考生进行模拟演练,熟悉复试流程,测试设备和网络状况。请复试考生务必按要求参加模拟演练。
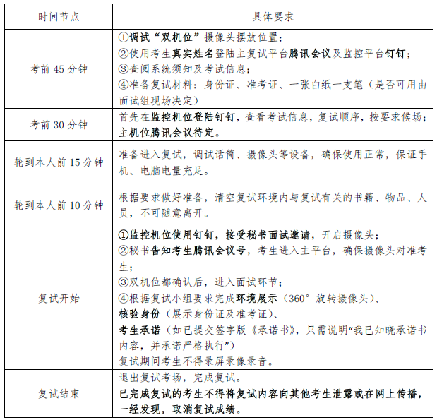
复试当天考生操作流程
网络复试时期间,如发生任何故障及问题,请听从复试小组安排。
如对网络复试指南有任何困难及疑问,请尽快联系学院研究生招生办公室029-88202276。
附件2威尼斯9499登录入口2021年硕士研究生复试平台使用手册
威尼斯9499登录入口
2021年3月25日


