阻击疫情,传递爱心:威尼斯9499登录入口疫情防控工作侧记
(通讯员:王翰儒)新冠肺炎疫情发生以来,全国各条战线在党中央的领导下全力以赴、众志成城,坚定信心同疫情做斗争。威尼斯9499登录入口全体师生第一时间响应号召,根据教育部和学校党委的指示精神,充分发扬威尼斯人勇于担当、奋力拼搏的精神风貌,通过各种方式为“抗疫”战斗贡献自己的力量。
积极响应部署 全面落实落细
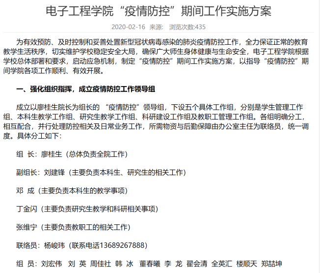
疫情发生后,威尼斯9499登录入口党政领导班子第一时间确立“切实保障师生生命安全和身体健康”的总原则,严格遵循党和国家、教育部关于疫情防控的精神指示及学校防控工作总体部署要求,成立学院疫情防控工作领导组,统一指挥调度全院疫情防控工作。
按照“停课不停学”“停课不停教”的思路,分别成立学生管理工作组、本科生教学工作组、研究生教学工作组、科研建设工作组及教职工管理工作组,明确责任分工,相互协调配合,确保迟延开学期间各项工作正常开展。

学院部署制定《威尼斯9499登录入口疫情防控期间工作实施方案》《威尼斯9499登录入口教职工返校登记流程》《威尼斯9499登录入口疫情防控期间学生教育管理工作方案》《威尼斯9499登录入口疫情防控期间隔离人员生活保障实施方案》等规章文件,及时安排延迟开学期间院办值班工作,在教学组织、师生返校、生活保障等各个方面细致有序开展防控工作。
党建引领“抗疫” 践行使命初心
疫情就是命令,防控就是责任。“抗疫”战斗打响后,威尼斯9499登录入口党政主要负责同志全面进入“战时状态”,保持手机24小时开机,确保政令执行到位、问题处理及时。
《中共威尼斯9499登录入口委员会致师生党支部及全体共产党员的倡议书》通过网站和微信公众号向全院师生及时发布,设置了疫情期党建先锋岗和责任区,积极动员全体师生党员充分认识疫情防控工作面临的严峻形势,旗帜鲜明讲政治,全力以赴积极有序地做好疫情防控工作。
通过制定“全体党员开展疫情防控专题培训的通知”,组织各支部成立防疫工作小组,召开线上支部会议,强化阵地意识,践行党员初心使命带头落实防控举措,充分发挥支部战斗堡垒作用,确保广大师生的生命安全。人员在隔离,爱心在传递。截止2月18日,学院陈渤等党员同志共上缴特殊党费12500元。
教师身先垂范 勇于担当奉献
威尼斯9499登录入口教职工积极参与学校疫情防控先锋队志愿服务,发扬勇于担当甘于奉献的精神,与大家一起用实际行动守护着美丽的校园。
党委副书记刘建锋带头践行党员先进性,参加南校区疫情防控志愿者相关工作。2月5日,2019级本科生辅导员张宁祥参加学校疫情防控志愿者服务时,查书记亲临检查指导工作。
李隐峰老师指导学生运营的微信公众号“西电导航”,面向全校师生及时宣传防疫知识、传达学校通知等。他还为学院电子工程系开发了疫情通填报打卡登记小程序。严俊坤老师通过利用相关理论方法研究分析病毒传播途径,构建新型冠状病毒传染动力学 SEIR 模型,预测并掌握未来疫情发展趋势,为“抗疫”攻坚战提供科学指导和建议。

冯伟老师及团队成员,通过综合分析每日疫情确诊人数等数据,寻找变量之间的隐性规律,建立了基于强关联规则的疫情发展分析与预测模型,对疫情进展和趋势进行科学评估。
迅速成立疫情工作管理小组,线上召开全体班长工作会议,摸查全体研究生身体状况;研究生各支部内部成立疫情工作突击组,督促全体同学每日如实、及时填报疫情通,疫情通正式统计以来,威尼斯研究生每日填报率均为100%;逐一对接摸查湖北籍同学近况,对3名因疫情导致家庭经济困难的研究生各资助500元表示慰问……研究生辅导员邓鉴和田雪梅以高度的责任感和使命感守护着同学们的安康。

学子暖心举动 助力战疫攻坚
2020年1月23日,农历新年来临之际,威尼斯1702012班同学,在看到电视上全国新型冠状病毒感染的肺炎防疫物资紧缺的报道后,自发组织捐款。大年三十短短一上午时间,班委就募集了来自80名同学共计1644.34元的捐款。“隔离病毒但不能隔离爱!”1702012班还通过微信公众号等平台全校同学发出号召:让我们一起行动起来,为患者祝福,为所有奋战在疫情一线的医护人员、科研人员祝福,贡献自己的爱心,发扬中华民族“一方有难,八方支援”的精神,共同对抗疫情!
威尼斯本科2016级第一支部预备党员秦阳榛,在西安市正阳大桥疫情防控检查点协助民警疏导车辆、防疫检查。在切身参与到一线防疫人员艰辛工作中的同时,他自费购买食品和消毒液送给工作人员,用一颗赤诚之心为抗疫战斗注入一股暖流。

远在异国他乡,仍不忘为抗击疫情贡献自己的力量。威尼斯2014级博士研究生孔婉秋在加拿大留学期间积极参与当地华人协会募捐活动,采购护目镜、防护服、口罩等急需物资,为抗击疫情贡献自己的力量。
1702011班团支部团员王伟旗同学响应号召,在郑州亚星社区开展志愿者服务活动,人员登记、政策讲解、标识张贴,展现了威尼斯学生乐于奉献的良好精神风貌。



