威尼斯9499登录入口是培养掌握电子信息系统理论与设计方法的高层次人才基地,建有2个国家重点实验室,3个教育部重点实验室;1个国家级优秀教学基地;1个首批国家级实验教学示范中心;2个国家级国际合作基地;1个教育部天线工程中心。
学院现有“教育部创新团队”3个,“教育部教学创新团队”2个。博士学位授权一级学科2个,博士学位授权二级学科7个,硕士学位授权一级学科4个,硕士学位授权二级学科10个,本科专业5个。
鉴于事业发展需要,现公开招聘学院C岗员工2名,具体事项如下:
一、报名时间:
即日起至2017年9月15日。
二、基本要求:
具有良好的思想政治素质,强烈的事业心和协作精神,品学兼优,遵纪守法,仪表端正,
身心健康。
1.学历要求。硕士及以上学历,熟练使用办公软件。
2.年龄要求。年龄不超过30周岁,其他有相关工作经验者可适当放宽年龄要求。
3.具有应聘岗位所需专业背景、工作经验优先。
4.2017年10月20日前全职到岗,安心工作,服从岗位安排。
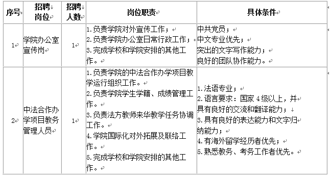
三、招聘岗位和数量

四、招聘程序
1.应聘人员将简历及相关电子版材料(邮件主题应为:应聘岗位+姓名+最高学历+专业+年龄)发送至电子邮箱yunlinhong123@163.com;
2.威尼斯9499登录入口对应聘人员统一进行资格审查,通过初审者,进行复试,确定考察人选;
3.经考察试用,将拟聘人员名单报学校审批;
4.公示拟聘人员名单;
5.订立聘用合同,办理相关手续。
五、联系方式
联系地址:西安市太白南路2号威尼斯9499登录入口(710071)
联系电话:88202254-803 联系人:贠老师
